Understanding the QGOV rewards structure
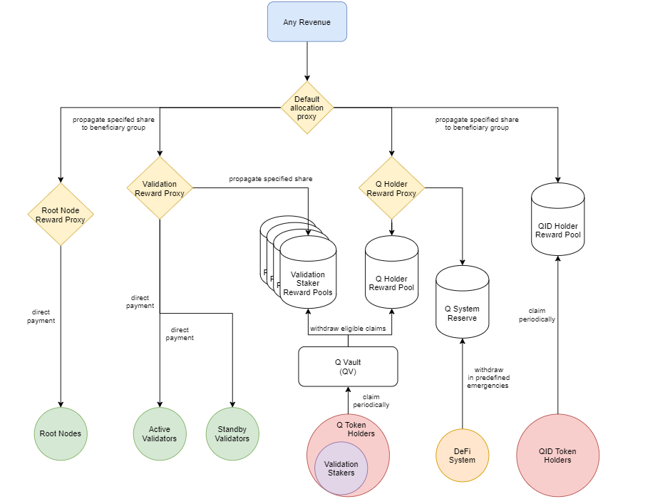
Understanding the QGOV rewards structure is essential for anyone involved in or considering becoming a part of the QGOV blockchain network. While we will focus here on the allocation of rewards to root nodes and validators, you must know that there are more actors eligible for rewards under the QGOV ecosystem.

Default Allocation Proxy
The default allocation proxy (or DAP) serves as the central distribution point for all rewards in the QGOV rewards ecosystem. The rewards distributed by the default allocation proxy come from the following sources : - The QGOV token inflation, also known as the "block subsidy." This is a flat amount of tokens minted each block. This is currently the primary source of QGOV token rewards. - The slashed tokens of a successful validator or root node slashing proposal. - All revenue from the Saving & Borrowing integrated application on the QGOV HQ. - Future plans for DAO payment for "GaaS" or "Governance-as-a-Service"
QGOV Token Inflation and Distribution
At the time of writing, the QGOV token inflation is the primary source of QGOV token rewards on the QGOV blockchain.
The QGOV token inflation rate is defined by the blockSubsidy constitutional parameter. At the time of writing, this value is set at 1.5. Given that the QGOV network operates with a block time of 5 seconds, this equates to an inflation rate of 18 QGOV tokens per minute, 1,080 per hour, and 25,920 per day, on average.
These newly minted tokens are then distributed among various actors in the QGOV ecosystem, such as validators and root nodes.
Reward Shares
Each group of users eligible for rewards from the default allocation proxy receives a different proportion of these rewards. The distribution percentages are defined by constitutional parameters.
- For validators, this parameter is
rewardShareValidatorNodes, and it is currently set at 40%. - For root nodes, the parameter is
rewardShareRootNodes, and it is currently set at 20%.
These constitutional parameters can be subject to change and can be verified directly from the QGOV HQ app